哈尔滨翔晟无损检测技术服务有限公司
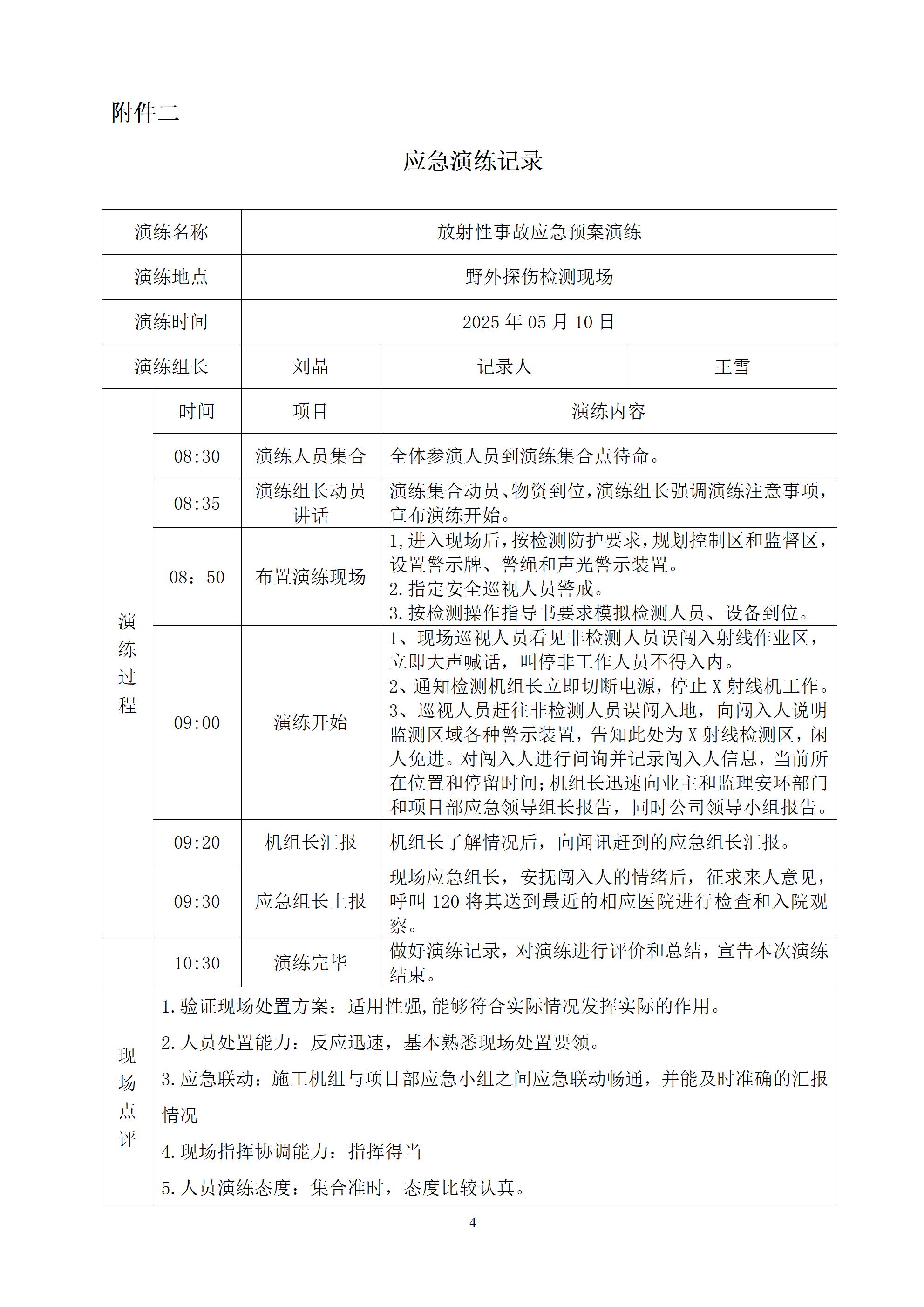
放射性事故应急预案演练
一、目的
加强现场作业人员熟悉了解放射事故应急处置预案的启动过程,在发生放射事故情况下的应急启动方法,保证应急系统的有效性。通过此次演练,认知辐射事故的潜在危害,掌握事故发生后紧急处理的整个程序及应该报备的所有相关部门。使员工在放射性事故突发时,能够尽快响应,受危害程度和影响控制在最小、可接受范围内。
二、具体布置
1. 演练人员
应急演练组长:刘晶
参加演练人员:庞洪君、王宁、王须兴、胡国奇、徐守滨、宿志文、刘金龙、宋佳佳
2. 演练时间和地点
演练时间:2025年05月10日
演练地点:野外探伤检测现场。
3. 演练前培训
由应急演练组长刘晶讲解应急演练具体人员分工及场地布置;检测人员防护要求;事故发生时的应急措施及实施程序。
4. 物资准备
X射线机操作系统一套,个人计量仪2个,警戒绳100米,声光警示3组,警示标志牌2块,车辆3台。
5.应急电话:
应急指挥部:刘晶13804538699 闫波 13115608555
急 救: 医疗120 消防119 公安110
三、应急演练
1. 进入现场后,按检测防护要求,规划控制区和监督区,设置警示牌、警绳和声光警示装置。
2. 指定安全巡视人员警戒。
3. 按检测操作指导书要求模拟检测。
4. 当检测现场有非检测人员闯入时,按照放射性事故(事件)应急预案中事故处理程序进行应急演练。(见附件一)
5. 对演练过程做好记录。(见附件二)
四、演练结束后评价和总结(见附件三)
1.评价
对演练的策划、准备、实施、效果做出评价。
2.总结
演练取得成果;
演练存在问题与原因;
演练取得经验和教训;
应急管理工作建议。
附件一
应急演练实施过程
一、当检测现场有非检测人员闯入时,放射性事故应急预案演练启动。
项目部演练人员按照放射性事故(事件)应急预案中事故处理程序进行应急演练。
二、应急处理程序:
1、现场巡视人员看见非检测人员误闯入射线作业区,立即大声喊话,叫停非工作人员不得入内。
2、通知检测机组长立即切断电源,停止X射线机工作。
3、巡视人员赶往非检测人员误闯入地,向闯入人说明监测区域各种警示装置,告知此处为X射线检测区,闲人免进。对闯入人进行问询并记录闯入人信息,当前所在位置和停留时间;机组长迅速向业主和监理安环部门和项目部应急领导组长报告,同时公司领导小组报告。
5、现场应急组长,安抚闯入人的情绪后,征求来人意见,呼叫120将其送到最近的相应医院进行检查和入院观察。
6、做好演练记录,对演练进行评价和总结,宣告本次演练结束。



哈尔滨翔晟无损检测技术服务有限公司放射性事故应急预案演练 2025年05月 放射性事故应急预案演练一、目的加强现场作业人员熟悉了解放射事故应急处置预案的启动过程,在发生放射事故情...
...
公正性、保密性声明本公司作为专业第三方检测机构,为确保检测的公正性、保密性,特做如下声明:1、本公司是具有独立法人资格的检测机构,在规定的范围内开展各项检测业务,检测工作不受任何行政机构和外来因素的干...
2023年突发环境事件应急演练公示根据《中华人民共和国环境保护法》、《中华人民共和国突发事件应对法》、《国家突发环境事件应急预案》等法规要求,2023年08月22日,我公司结合实际运营情况,在废液暂存...